📊Auditoría de gestiones
Auditoría de gestiones (backoffice)
Éste módulo permite definir usuarios del sistema asignados a auditar cada «gestión positiva» generada por un agente en cada campaña. Es común en las operaciones de Contact Center que el flujo de trabajo implique, por un lado a los agentes y supervisores coordinando la operación de gestión de comunicaciones, y por otro lado el sector de auditorías o backoffice controlando que cada registro calificado como «gestión positiva» (o venta) haya sido correctamente instrumentada por el agente.
OMniLeads facilita un módulo en el cual los auditores podrán listar todas las gestiones realizadas por los agentes, para luego inspeccionar una a una, validando la autenticidad de la gestión, basado en los parámetros propios de la operación. Los auditores cuentan con la posibilidad de desplegar la información del contacto, del formulario completado por el agente y de las grabaciones vinculadas a la gestión.
Diagrama de flujo
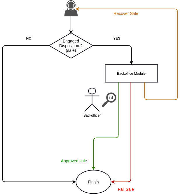
Vamos a tratar de ilustrar el funcionamiento del módulo ayudándonos con el siguiente diagrama:

Lo primero que debemos aclarar, es que sólamente los registros calificados con una calificación de gestión (Campañas, calificaciones y formularios) serán enviados al módulo de auditorías. Allí es donde los auditores podrán luego trabajar sobre cada registro «pendiente», así como descargar a gusto las interacciones seleccionadas a CSV:

Sobre cada registro, el auditor podrá ingresar para analizar la gestión:

En la vista detallada, se podrá reproducir las grabaciones inherentes a la gestión, y además desplegar tanto los datos del contacto como los datos ingresados en el formulario de gestión:

Los registros auditados pueden ser clasificados como:
Gestión aprobada: El auditor constata mediante el análisis de las grabaciones, datos de contacto y campos completados en el formulario de gestión, que la operación ha sido exitosa.
Gestión rechazada: El auditor detecta mediante el análisis de las grabaciones, datos de contacto y campos completados en el formulario de gestión, que la operación no cumple los requisitos para ser aprobada.
Gestión observada: El auditor detecta mediante el análisis de las grabaciones, datos de contacto y campos completados en el formulario de gestión, que la operación ha sido exitosa, pero la envía nuevamente al agente (con la explicación pertinente) para que éste vuelva a realizar la gestión, y vuelva a llamar al contacto.

Comportamiento de una gestión observada
Como bien comentamos, las gestiones que el auditor observa son gestiones que el agente debe volver a efectuar, buscando sortear las observaciones dejadas por el auditor, en busca de levantar la misma y lograr una posterior aprobación. El agente puede percatarse del resultado de las auditorías realizadas sobre sus gestiones, ingresando a la vista de Calificaciones dentro de la pantalla de agente. Allí, podrá percatarse de una observación, pudiendo leer la descripción del inconveniente dejada por el auditor.

Una vez que el agente realiza la gestión nuevamente, el auditor podrá inspeccionar y finalmente decidir si aprueba, rechaza o vuelve a observar.
Filtros de búsqueda

El módulo cuenta con los típicos filtros de búsqueda (por agente, campaña, fecha, etc.). Sin embargo, se desea puntualizar el hecho de que es posible buscar registros por ID de contacto de la base. Es decir, utilizar el identificador único del contacto dentro de la base subida al sistema. Para ello, se utiliza el campo ID contacto externo.
Importante
Para poder filtrar utilizando el campo mencionado, es necesario que al momento de haber subido la base, se haya indicado el campo correspondiente.

Última actualización