🔐Consideraciones sobre seguridad
Consideraciones sobre seguridad
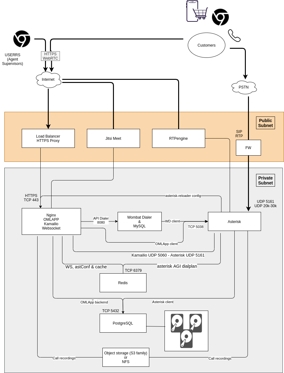
OMniLeads es una aplicación web, diseñada para operar bajo la protección de al menos un firewall perimetral o cloud firewall en un ambiente de cloud computing.
Idealmente, se recomienda desplegar OMniLeads junto a un HTTP Proxy o Cloud Load Balancer de borde para las peticiones HTTPS y un Session Border Controller para la gestión de borde VoIP. Ésto robustece ampliamente la seguridad de su desplgiegue.
Considerando el escenario en donde los usuarios van a acceder a la aplicación tanto desde la red local como también desde Internet, se deben exponer al exterior el siguiente listado de puertos:
UDP 5060: Tráfico SIP proveniente de la PSTN. Se debe validar por IP de origen (src: SIP Provider).
UDP 40000 a 50000: Tráfico RTP/UDP proveniente de la PSTN. Se debe validar por IP de origen (src: SIP Provider).
UDP 20000 a 30000: Tráfico WebRTC proveniente de los usuarios. En éste caso, los usuarios se suponen en modalidad home-office, por lo que se deja abierto a Internet (src: 0.0.0.0).
HTTPS 443: Tráfico web y WebRTC proveniente de los usuarios. En éste caso, los usuarios se suponen en modalidad home-office, por lo que se deja abierto a Internet (src: 0.0.0.0).
TCP 9090: Tráfico TCP proveniente del componente Prometheus, del Stack de Observabilidad (src: Stack de Observabilidad).
Despliegue del tipo All in One:

Despliegue en cluster sobre un esquema de cloud-computing:

Importante
En caso de necesitar exponer los puertos VoIP a TODO Internet, se recomienda administrar la seguridad VoIP utilizando un Session Border Controller o un Asterisk ó Freeswitch configurado como componente SIP de borde, de manera tal que OMniLeads no quede expuesto a todas las direcciones IPs. Cómo mínimo, comenzará a recibir basura SIP proveniente de múltiples orígenes.
Última actualización